



1、特点
可驱动市面上任意厂家量子级联激光器(QCL)
l<0.4μA RMS的低噪声(带宽100 kHz)
激光器顺从电压可达20V
支持最高3MHz调制带宽
2、应用
量子级联激光器(QCL)专用电流驱动
TDLAS
中红外材料特性检测
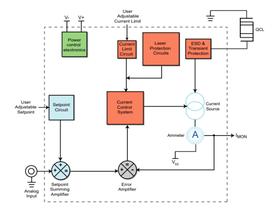
3、参数
部分参数如下:
4、案例
5、订单型号
| 型号 | 封装形式 | 输出电流 |
| QCL500 OEM | 电流驱动模块 | 500mA |
| QCL1000 OEM | 电流驱动模块 | 1A |
| QCL1500 OEM | 电流驱动模块 | 1.5A |
| QCL2000 OEM | 电流驱动模块 | 2A |
| QCL500 OEM+ | 电流驱动模块 | 500mA |
| QCL1000 OEM+ | 电流驱动模块 | 1A |
| QCL1500 OEM+ | 电流驱动模块 | 1.5A |
| QCL2000 OEM+ | 电流驱动模块 | 2A |
| QCL500 LAB | 电流驱动设备 | 500mA |
| QCL1000 LAB | 电流驱动设备 | 1A |
| QCL1500 LAB | 电流驱动设备 | 1.5A |
| QCL2000 LAB | 电流驱动设备 | 2A |

Wavelength Electronics成立于1993年,在半导体激光器领域中积累了20多年的技术与经验,致力于为设备商和研究机构提供经济高效的半导体驱动及温度控制解决方案。Wavelength从设备、模块、电路板到芯片以及外围的热敏电阻、低噪声PWM电源都可以提供。尤其针对QCL量子级联激光器,可提供专业低噪声驱动模块及设备。
暂无
如有意向购买产品或者相关技术咨询,请联系我们